Publicación: Estudio de factibilidad del rediseño de una línea de producción de hilo blanco.
| dc.contributor.author | Capuano Morales, Hector Francisco | |
| dc.date.accessioned | 2016-09-27T21:43:43Z | |
| dc.date.available | 2016-09-27T21:43:43Z | |
| dc.date.issued | 2009 | |
| dc.description | Tesis. Licenciatura en Ingeniería Industrial. Facultad de Ingeniería (120 p.) | en_US |
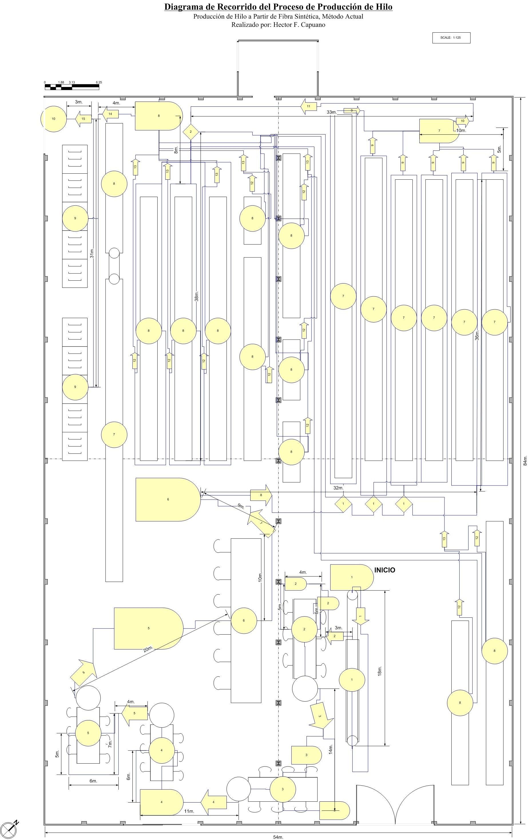
| dc.description.abstract | Este trabajo es un estudio de factibilidad sobre la implementación de un rediseño en las operaciones de una fábrica de hilo blanco. Las instalaciones bajo estudio son propiedad de la empresa Industrias y Servicios Boca del Monte S.A., planta fabril especializada en filatura localizada en el Km. 12.8 de la carretera a Villa Canales. El estudio se dividirá en tres partes principales: En la primera parte se estudia el proceso productivo y se desarrolla un análisis crítico. En la segunda parte se crea el rediseño físico y administrativo de la instalación, tomando en cuenta el análisis crítico de la primera parte, así como consideraciones de calidad, de productividad y sostenibilidad del diseño. La tercera parte comprende un estudio de factibilidad financiera de la implementación del rediseño. Para la primera parte, se llevará a cabo un estudio de tiempos y movimientos, el cual permitirá establecer los tiempos actuales de producción y permitirá identificar áreas de mejora. Luego, se propondrá un plan de mejoras, el cual incluye un Systematic Layout Planning para ordenar y organizar la planta, incrementando la cantidad de producto que puede generar la misma. También se diseñará un programa de mejora de calidad del proceso y de administración, y se mejorará el sistema de inventarios, dado que la falta de inventarios ha demostrado ser una fuente significativa de tiempos ociosos. Finalmente, se realizará un estimado de los tiempos bajo el nuevo diseño, a partir de los cuales se llevará a cabo el estudio de factibilidad financiera de la implementación. | en_US |
| dc.identifier.uri | https://repositorio.uvg.edu.gt/handle/123456789/853 | |
| dc.language.iso | es | en_US |
| dc.publisher | Universidad del Valle de Guatemala | en_US |
| dc.subject | Industria textil | en_US |
| dc.subject | Hilos - Producción | en_US |
| dc.title | Estudio de factibilidad del rediseño de una línea de producción de hilo blanco. | en_US |
| dc.type | Trabajo de grado - Pregrado | spa |
| dc.type.visibility | Thesis | |
| dspace.entity.type | Publication |
Archivos
Bloque original
1 - 3 de 3
Cargando...
- Nombre:
- 1 Trabajo de Graduacion.pdf
- Tamaño:
- 1.2 MB
- Formato:
- Adobe Portable Document Format
- Descripción:
Cargando...
- Nombre:
- 2 Diagrama de Recorrido Actual.jpg
- Tamaño:
- 584.63 KB
- Formato:
- Joint Photographic Experts Group/JPEG File Interchange Format (JFIF)
- Descripción:
Cargando...
- Nombre:
- 3 Diagrama de Recorrido Propuesto.jpg
- Tamaño:
- 460.69 KB
- Formato:
- Joint Photographic Experts Group/JPEG File Interchange Format (JFIF)
- Descripción:
Bloque de licencias
1 - 1 de 1
Cargando...
- Nombre:
- license.txt
- Tamaño:
- 1.71 KB
- Formato:
- Item-specific license agreed upon to submission
- Descripción:
